APRUEBA "PROTOCOLO DE CONEXIÓN Y REPORTE DE VARIABLES OPERACIONALES PARA LA VERIFICACIÓN DE COMPROMISOS AMBIENTALES", Y DEJA SIN EFECTO LA RESOLUCIÓN N° 2.051 EXENTA, DE FECHA 13 DE OCTUBRE DE 2020, DE LA SUPERINTENDENCIA DEL MEDIO AMBIENTE
Núm. 2.452 exenta.- Santiago, 10 de diciembre de 2020.
Vistos:
Lo dispuesto en la ley orgánica de la Superintendencia del Medio Ambiente, fijada en el artículo segundo de la ley N° 20.417, que crea el Ministerio, el Servicio de Evaluación Ambiental y la Superintendencia del Medio Ambiente (en adelante, "LOSMA"); en la ley N° 19.300, sobre Bases Generales del Medio Ambiente; en la ley N° 19.880, que establece las Bases de los Procedimientos Administrativos que rigen los Actos de los Órganos de la Administración del Estado; en la ley N° 18.575, Orgánica Constitucional de Bases Generales de la Administración del Estado; en la ley N° 18.834, que Aprueba el Estatuto Administrativo; en el decreto con fuerza de ley N° 3, de 2010, del Ministerio Secretaría General de la Presidencia, que fija la Planta de Personal de la Superintendencia del Medio Ambiente y su Régimen de Remuneraciones; en la resolución exenta N° 1.076, de 2020, de la Superintendencia del Medio Ambiente, que fija la Organización Interna de la Superintendencia del Medio Ambiente; en el decreto N° 31, de 2019, del Ministerio del Medio Ambiente, que Nombra a don Cristóbal de la Maza Guzmán, en el cargo de Superintendente del Medio Ambiente; en la resolución exenta N° 287, de 2020, de la Superintendencia del Medio Ambiente, que establece orden de subrogancia para el cargo de Fiscal de la Superintendencia del Medio Ambiente; en la resolución exenta RA N° 119123/58/2017, de 2017, de esta Superintendencia, que renueva designación de don Rubén Eduardo Verdugo Castillo para el cargo de Jefe de División de Fiscalización; y, en la resolución N° 7, de 2019, de la Contraloría General de la República, que Fija Normas Sobre Exención del Trámite de Toma de Razón.
Considerando:
1. Que, la Superintendencia del Medio Ambiente (en adelante e indistintamente, "Superintendencia" o "SMA") fue creada con el objeto ejecutar, organizar y coordinar el seguimiento y fiscalización de las Resoluciones de Calificación Ambiental, de las medidas de los Planes de Prevención y, o de Descontaminación Ambiental, del contenido de las Normas de Calidad Ambiental y Normas de Emisión, y de los Planes de Manejo, cuando corresponda, y de todos aquellos otros instrumentos de carácter ambiental que establezca la ley; así como imponer sanciones en caso que se constaten infracciones de su competencia.
2. Que, el artículo 3°, letra a) de la LOSMA, dispone que, dentro de las funciones y atribuciones de la SMA, se encuentra la de "fiscalizar el permanente cumplimiento de las normas, condiciones y medidas establecidas en los Resoluciones de Calificación Ambiental, sobre la base de inspecciones, controles, mediciones y análisis que se realicen (...)".
3. Que, por su parte el literal b) del referido artículo dispone que la Superintendencia debe "[v]elar por el cumplimiento de las medidas e instrumentos establecidos en los Planes de Prevención y, o de Descontaminación Ambiental (...)".
4. Que, luego, el literal m) de la misma disposición, señala que la Superintendencia puede "[r]equerir a los titulares de fuentes sujetas a un Plan de Manejo, Prevención y, o Descontaminación, así como a Normas de Emisión, bajo apercibimiento de sanción, la información necesaria para acreditar el cumplimiento de las medidas de los respectivos planes y las obligaciones contenidas en las respectivas normas".
5. Que, el literal s) del citado artículo, señala que la Superintendencia se encuentra facultada para "dictar normas e instrucciones de carácter general en el ejercicio de las atribuciones que le confiere esta ley".
6. Que, de acuerdo con la normativa vigente, existen Unidades Fiscalizables que tienen la obligación de instalar un sistema de monitoreo continuo de emisiones (en adelante, "CEMS"), para luego reportar los datos, según disponga el instrumento de carácter ambiental respectivo (en adelante, "ICA").
7. Que, no obstante, lo anterior existen otras fuentes que no cuentan con tal obligación, por tanto, para realizar el debido seguimiento y fiscalización de las emisiones atmosféricas asociadas a Unidades Fiscalizables que cuenten con calderas, turbinas y procesos con combustión, se requiere disponer en línea de sus variables operacionales. Lo anterior, con el propósito de permitir el debido control por parte de la SMA de la paralización de funcionamiento de fuentes, en el marco de un Plan de Prevención y/o Descontaminación Ambiental, mediante herramientas de control que permitan monitorear la operación de la fuente de manera remota.
8. A su vez, la información requerida permitirá verificar el cumplimiento de otras obligaciones establecidas en instrumentos de carácter ambiental, incluidos límites de emisión indicados en planes de prevención y/o descontaminación, normas de emisión o resoluciones de calificación ambiental, exigencias del impuesto verde, y otras obligaciones de seguimiento ambiental, fiscalizadas por esta Superintendencia. De esta forma, la información y datos que se generen permitirá priorizar actividades de fiscalización, así como la adopción de medidas preventivas, según corresponda.
9. Que, en observancia de los principios de eficiencia, eficacia y coordinación que la Administración del Estado debe observar, la SMA realizará las coordinaciones necesarias con el Ministerio del Medio Ambiente (en adelante, "MMA") para interconectar el Registro de Emisiones y Transferencia de Contaminantes (en adelante, "RETC"), y el Sistema de Seguimiento Ambiental (en adelante, "SISAT") de esta Superintendencia, plataformas en las cuales se alojará la información recabada. Esto, con el fin de facilitar y unificar el acceso a la información recopilada en el RETC.
10. Que, en ejercicio de las atribuciones señaladas, con fecha 13 de octubre de 2020, la SMA dictó la resolución exenta N° 2.051, que aprobó el "Protocolo de conexión y reporte de variables operacionales para la verificación de compromisos ambientales" (en adelante, la "Instrucción General"), siendo publicada en el Diario Oficial con fecha 22 de octubre de 2020.
11. Que, en la Instrucción General, se ordenó a los titulares de fuentes afectas, la (i) conexión en línea de variables operacionales en tiempo real, (ii) el reporte trimestral de variables operacionales, y (iii) el reporte de variables operacionales para la verificación del cumplimiento de medidas GEC en días de episodios críticos, establecidas en los PDA o PPDA, según las condiciones y plazos indicados en la misma.
12. Que, con posterioridad a la dictación de la Instrucción General, a partir de diversas consultas de titulares afectos y la realización de un seminario especialmente destinado a la explicación de esta Instrucción, se verificó la necesidad de precisar algunos alcances sobre las fuentes, plazos y condiciones a las que deben someterse. Asimismo, se visualizó la utilidad de incluir diagramas explicativos de las exigencias por tipo de fuente, así como cada una de las etapas y requerimientos que establece esta Instrucción General.
13. Que, en virtud de ello, la SMA ha introducido los alcances y aclaraciones pertinentes en la Instrucción General, y, en consecuencia, ha sido modificada, por lo cual, para efectos de orden y claridad, se hace necesario dictar una nueva resolución exenta que recoja las nuevas modificaciones de la misma.
14. Que, en atención a lo anteriormente expuesto, se procede a resolver lo siguiente;
Resuelvo:
Primero: Aprobar el documento denominado "Protocolo de Conexión y Reporte de Variables Operacionales para la verificación de compromisos ambientales" y sus anexos, cuyo texto a continuación se transcribe:
"PROTOCOLO DE CONEXIÓN Y REPORTE DE VARIABLES OPERACIONALES PARA LA VERIFICACIÓN DE COMPROMISOS AMBIENTALES"
1. INTRODUCCIÓN.
La Superintendencia del Medio Ambiente (en adelante, "Superintendencia" o "SMA") tiene por objeto ejecutar, organizar y coordinar el seguimiento y fiscalización de las Resoluciones de Calificación Ambiental, de las medidas de los Planes de Prevención y/o de Descontaminación Ambiental, del contenido de las Normas de Calidad Ambiental y Normas de Emisión, y de los Planes de Manejo, cuando corresponda, y de todos aquellos otros Instrumentos de Carácter Ambiental (en adelante, "ICA") que establezca la Ley. Así también, la Superintendencia podrá requerir la información y datos que sean necesarios para el debido cumplimiento de sus funciones, de conformidad a lo señalado en la Ley Orgánica que la crea (en adelante, "LOSMA").
En este sentido, para el debido seguimiento y fiscalización de las emisiones atmosféricas provenientes de calderas, turbinas y procesos con combustión, así como la verificación de otras obligaciones ambientales, se requiere disponer en línea de variables operacionales, que permitan el debido control por parte de la SMA, de la paralización de funcionamiento de fuentes, en el marco de algún Plan de Prevención y/o Descontaminación Ambiental (en adelante "PDA" o "PPDA", según corresponda), mediante herramientas de control que permitan monitorear la operación de la fuente de manera remota.
A su vez, la información requerida permitirá verificar el cumplimiento de otras obligaciones establecidas en instrumentos de carácter ambiental, incluidos límites de emisión indicados en PDA o PPDA, normas de emisión o resoluciones de calificación ambiental, exigencias del impuesto verde, y otras obligaciones de seguimiento y reporte, fiscalizadas por esta Superintendencia.
En base a la información recopilada se procederá también a la estimación las emisiones de cada unidad fiscalizable, lo que permitirá disponer de información para priorizar actividades de fiscalización y la adopción de medidas preventivas, cuando corresponda.
Cabe precisar que el monitoreo de variables operacionales se encuentra establecido en algunos PDA y PPDA, tales como el de Gran Concepción, Región Metropolitana, Concón Quintero Puchuncaví, entre otros. En dichos instrumentos se indica que la Superintendencia elaborará y publicará un protocolo para determinar las características y condiciones que deberá cumplir la "instrumentación industrial" requerida para cuantificar las variables operacionales que permitirán conocer el nivel de actividad de cada fuente, requiriendo además que estas variables sean reportadas en línea a los sistemas informáticos de la SMA.
De esta forma, con el objetivo de disponer de información oportuna del nivel de actividad de las fuentes emisoras del tipo calderas, turbinas y procesos con combustión a nivel nacional, se establece el siguiente Protocolo que consolida los aspectos técnicos de la instrumentación que deberá disponer el titular de un establecimiento. Así como también, dar cumplimiento a los requisitos de conexión en línea, reporte de datos, y aseguramiento y control de calidad ("QA/QC") de dichos instrumentos, garantizando que los resultados obtenidos sean confiables y de calidad asegurada.
2. OBJETIVO.
El presente Protocolo tiene como objetivo permitir y agilizar la fiscalización de compromisos ambientales, tales como, medidas asociadas a periodos de gestión de episodios críticos, en el marco de algún PDA o PPDA, evaluación de cumplimiento de límites de normas de emisión, y/o cuantificación de emisiones anuales, para el caso de fuentes afectas a impuesto verde, etc., a través de la conexión en línea o reporte discreto, de variables operacionales, de fuentes estacionarias que cumplan con los criterios indicados en la Tabla 2 de la presente instrucción.
3. DEFINICIONES.
Se establecen a continuación las siguientes definiciones que aplican a este Protocolo:
. API: Interfaz de programación de aplicaciones.
. Caldera: Unidad generadora de calor a partir de un proceso de combustión, principalmente diseñada para la obtención de agua caliente, calentar un fluido térmico y/o para generar vapor de agua.
. CEMS: Continuous Emissions Monitoring System, corresponde al equipamiento total requerido para determinar la concentración de un contaminante.
. Conexión en Línea: Reporte en tiempo real de los valores de ciertos parámetros de interés a los sistemas de información de la SMA, medidos a través de un CEMS o variables operacionales medidas con instrumentación adecuada para ese fin.
. Datos Crudos: Valores obtenidos directamente del instrumento de medición, expresados en sus dimensiones físicas y químicas correspondientes, con resolución de un minuto, sobre los cuales no se ha aplicado ningún tipo de intervención con posterioridad a la medición. El dato crudo será la base sobre la cual se deben construir los promedios horarios.
. Emisión: Es la descarga directa o indirecta a la atmósfera de gases o partículas.
. Establecimiento: Conjunto de estructuras e instalaciones donde se localizan una o más fuentes estacionarias emisoras, que están próximas entre sí y que por razones técnicas están bajo un control operacional único o coordinado.
. Estimación de Emisiones: Cuantificación indirecta de las emisiones a través de factores de emisión asociados al proceso productivo específico y el nivel de actividad registrado de la fuente emisora (horas de operación, consumo de combustible, etc.).
. Factor de Emisión: Corresponde a la razón de masa de contaminantes emitidos por unidad de actividad que genera dichas emisiones (masa de contaminante emitido por masa de combustible quemado).
. Fuente Estacionaria: Es toda fuente diseñada para operar en un lugar fijo, cuyas emisiones se descargan a través de un ducto o chimenea. Se incluyen aquellas montadas sobre vehículos transportables para facilitar su desplazamiento.
. Fuente: Es toda actividad, proceso, operación o dispositivo móvil o estacionario que independiente de su campo de aplicación, produzca o pueda producir emisiones.
. GEC: Gestión de Episodios Críticos.
. Instrumentación Industrial: Cualquier instrumento, equipo o dispositivo que permita medir, controlar o registrar una o más variables de un proceso en particular.
. Impuesto Verde: Instrumento económico que grava las emisiones producidas por una fuente en particular, con el objetivo de generar una disminución de estas. En Chile estas fuentes corresponden a las indicadas en el 8° de la Ley 20.780. Dicha ley, estableció un impuesto anual a beneficio fiscal que grava las emisiones de material particulado (MP), óxido de nitrógeno (NOx), dióxido de azufre (SO2) y dióxido de carbono (CO2), producidas por establecimientos cuyas fuentes fijas, conformadas por calderas o turbinas, individualmente o en su conjunto sumen una potencia mayor o igual a 50 MWt.
. Nivel de Actividad: Corresponde a la medición de variables operacionales que influyen en la calidad y cantidad de emisiones de un proceso determinado, como por ejemplo la cantidad de combustible quemado por una fuente por unidad de tiempo.
. Norma de Emisión: Instrumento de carácter ambiental que establece la cantidad máxima permitida para un contaminante, medida en el efluente de la fuente emisora(1).
. Plan de Descontaminación Ambiental (PDA): Instrumento de carácter ambiental que tiene por finalidad recuperar los niveles señalados en las normas primarias y/o secundarias de calidad ambiental de una zona declarada saturada(2).
. Plan de Prevención y Descontaminación Ambiental (PPDA): Instrumento de carácter ambiental que tiene por finalidad evitar la superación de una o más normas de calidad ambiental primaria o secundaria, de una zona declarada latente(3).
. Potencia Térmica Nominal: Corresponde a la potencia térmica calculada sobre la base de información del consumo nominal de combustible, determinado por las especificaciones técnicas del diseño o ingeniería desarrollada por el fabricante y/o constructor y el poder calorífico superior del combustible utilizado determinado según los valores publicados en el Balance de Energía Anual elaborado por el Ministerio de Energía.
. Proceso: Aquellas fuentes estacionarias que no corresponden a calderas, turbinas, grupo electrógeno, ni hornos panificadores.
------------------------------
(1) Ley N° 19.300, artículo 2°, literal o).
(2) Ley N° 19.300, artículo 2°, literal o).
(3) Bermúdez, Jorge. Op. Cit. 244.
. Resolución de Calificación Ambiental (RCA): Acto mediante el cual concluye el procedimiento de evaluación de impacto ambiental, que califica ambientalmente favorable o desfavorable el proyecto o actividad sometido a evaluación. En caso de ser favorable certifica que se cumple con todos los requisitos ambientales aplicables, incluyendo los eventuales trabajos de mitigación y restauración, no pudiendo ningún organismo del Estado negar las autorizaciones ambientales pertinentes(4).
. Unidad Fiscalizable: Unidad Física en la que se desarrollan obras, acciones o procesos, relacionados entre sí y que se encuentran regulados por uno o más instrumentos de carácter ambiental de competencia de la SMA(5).
. Variables Operacionales: Son aquellos parámetros medibles que dan cuenta del nivel de actividad de la fuente, tales como consumo de combustible, horas de operación, potencia, producción de vapor, etc.
. CCF8: Código de clasificación de fuentes con sus ocho dígitos (nivel más detallado), por sus siglas en inglés "Source Clasification Code" (SCC proveniente de la EPA).
4. EXIGENCIAS Y ALCANCES DE LA INSTRUCCIÓN.
El presente protocolo establece las siguientes exigencias:
i. Conexión en línea de variables operacionales en tiempo real.
ii. Reporte trimestral de variables operacionales.
iii. Reporte de variables operacionales para la verificación del cumplimiento de medidas GEC, en días de episodios críticos, establecidos por PDA o PPDA.
Estas obligaciones aplican a fuentes estacionarias afectas a un ICA, tales como, calderas, turbinas y procesos con combustión(6) que no disponen de un Sistema de Monitoreo Continuo de emisiones (en adelante, "CEMS"). En efecto, este protocolo no aplica aquellas fuentes emisoras que tengan la obligación de instalar un CEMS en función de lo dispuesto en algún ICA, puesto que deben regirse por las instrucciones establecidas en la resolución exenta N° 1.743, de 2019, de la SMA, que "Aprueba Protocolo para la validación, aseguramiento y control de calidad de Sistemas de Monitoreo Continuo de Emisiones "CEMS" (en adelante, "Res. Ex. N° 1.743/2019 SMA"), o aquella que la reemplace.
Una vez definidos los tipos de fuentes afectas a este protocolo en la Tabla 1, se presenta el detalle de las obligaciones y plazos de implementación, por rango de potencia y tipo de fuente estacionaria, de acuerdo con lo establecido en la Tabla 2. Al respecto, es importante destacar que el rango de potencia, que establece cada obligación (conexión en línea, reporte trimestral o reporte GEC) se determina considerando la potencia individual de cada fuente, y/o por la suma de las potencias de cada una de las fuentes estacionarias del establecimiento(7), según sea el caso.
Para la Conexión en línea:
Para determinar la obligación de conexión en línea, existen dos criterios (i) por potencia individual o (ii) por sumatoria de potencias, de acuerdo a lo siguiente:
. Potencia individual: La obligación de conexión en línea aplica solo a calderas(8) con potencias individuales mayores o iguales a 5 MWt.
. Sumatoria de potencias: La sumatoria de potencias individuales de fuentes del establecimiento se realiza para determinar si aplica la conexión en línea, y solo considera a fuentes tipo caldera con potencias iguales o superiores a 1 MWt. En este caso, la obligación de conexión en línea aplica si la suma de las potencias de las calderas del establecimiento es mayor a 20 MWt.
------------------------------
(4) Ley N° 19.300, artículo 24.
(5) Resolución exenta N° 1.184, de 2015, SMA, artículo segundo.
(6) Los procesos con combustión considerados en la presente instrucción son aquellos afectos al PPDA RM y Concepción.
(7) Las reglas específicas se encuentran establecidas en la tabla 2.
(8) Considerando lo indicado en la tabla 2.
Adicionalmente es necesario considerar lo siguiente:
. Aquellas calderas que tengan la obligación de instalar y mantener un CEMS, no deberán ser contabilizadas en la sumatoria de potencias, para establecer si le aplica o no conexión en línea al establecimiento.
. Los procesos con combustión y las turbinas, no deberán sumar sus potencias para determinar la obligación de conexión en línea.
. Los procesos cuya potencia se encuentre entre 10 y 20 MWt, y que se encuentren afectos a los PPDA de Región Metropolitana y Concepción Metropolitano les aplica la conexión en línea de sus variables operacionales, de acuerdo a lo establecido en el marco de las exigencias de los PPDA respectivos.
Para el Reporte GEC:
. El reporte GEC aplica solo a fuentes afectas a planes de prevención y/o descontaminación con gestión de Episodios críticos de competencia de la SMA. (Calderas B, según la tabla siguiente), y cuya potencia sea mayor o igual a 1 MWt.
A continuación, se definen los tipos de fuentes afectas a las obligaciones señaladas:
Tabla 1 - Definición de tipos de fuentes afectas al presente protocolo.

A continuación, se presenta la tabla con el resumen de las exigencias por tipo de fuente. Para una explicación más detallada de las obligaciones revisar el Anexo 8.3 del presente documento.
------------------------------
(9) Para el caso del DS N° 6/2018 MMA: Plan de Prevención y Descontaminación para las comunas de Concepción Metropolitano, esta clasificación incluye fuentes tipo calderas y procesos con combustión (hornos de cal, de cemento y/o de vidrio).
Tabla 2 - Exigencias por tipo de fuente y potencia.

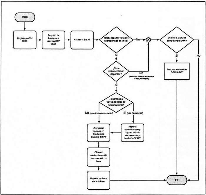
5. CONEXIÓN EN LÍNEA.
El proceso para la conexión en línea de las fuentes afectas al presente protocolo, según lo indicado en la Tabla 2, se presenta a continuación:
Figura 1 - Flujo para la conexión y reporte de variables operacionales.

------------------------------
(10) La Tabla 2 incluye obligaciones para potencias individuales (se indica una P en la columna rango de potencia) y para la sumatoria de potencias del establecimiento (se indica ?P, en la columna rango de potencia).
(11) Para esta obligación, el plazo cuenta desde la publicación de la presente instrucción.
Como se observa en la figura, para la conexión en línea de variables operacionales, es necesario estar registrado en Ventanilla Única (contar con clave de acceso), sistema que administra el Ministerio del Medio Ambiente (en adelante, "MMA") y además haber completado el registro de fuentes y procesos(12) (RFP). Una vez realizado este proceso, se dispondrá del acceso al SISAT, donde deberá completar los antecedentes generales de la fuente, en el módulo catastro de la SMA, en el cual posteriormente se realizará la conexión y el reporte de la información propiamente tal, de acuerdo con lo indicado en el diagrama precedente.
Para comenzar el proceso de la conexión en línea con la Superintendencia, el titular deberá completar el catastro general de la SMA, identificando las variables operacionales que reportará según el tipo de fuente y el combustible utilizado. De esta forma, se determina el nivel de actividad, para finalmente realizar la conexión en línea propiamente tal, a efectos de comenzar el reporte.
5.1. Etapa 1: Elección de la variable operacional a reportar.
El titular de la fuente estacionaria podrá optar por una de las siguientes opciones de variables operacionales a conectar, de acuerdo con el tipo de fuente y combustible que utiliza:
Tabla 3 - Variables operacionales por tipo de fuente y combustible.

Todas las fuentes estacionarias que no puedan instalar la instrumentación señalada podrán proponer a la SMA una alternativa para la cuantificación del consumo de combustible y/o horas de funcionamiento, la que deberá ser indicada en el catastro, según la Tabla 4. Sólo en los procesos con combustión en el cual no sea posible utilizar las alternativas de cuantificación de consumo de combustible y/o horas de operación, se permitirá proponer una variable operacional distinta para la cuantificación de las emisiones, razón que deberá ser fundada técnicamente.
La instrumentación a utilizar para cuantificar las variables operacionales deberá cumplir con los siguientes criterios:
. Medir y registrar, para cada hora de operación de la fuente estacionaria, la variable operacional seleccionada. Para esto, cuando corresponda, el dato horario a reportar será el promedio de datos minutales con la resolución que esté disponible, no superando los 15 minutos, que corresponde al periodo medido desde las 00:00 hasta las 00:59, y deberá ser reportado con un desfase máximo de una hora, desde la obtención del dato. Cabe señalar que el monitoreo de las variables deberá utilizar el horario oficial de Chile continental de invierno GTM4.
. Para el caso en que se elija el consumo de combustible como la variable operacional a reportar, se deberá medir tanto el consumo del combustible principal como el secundario y/o de respaldo (emergencia), identificando los periodos de uso de cada uno.
. La instrumentación deberá ser resistente a las condiciones climáticas de la zona (T°, Presión, Humedad) y vibraciones.
. El instrumento deberá estar ubicado en un punto de medición que sea representativo de lo que se quiere medir y en un lugar de fácil acceso, siempre que sea posible.
------------------------------
(12) Ventanilla Única del RETC, acceso disponible en: https://vu.mma.gob.cl/index.php?c=home, https://vu.mma.gob.c/index.php/videos, https://vu.mma.gob.cl/manuals/rfp/Manual-Reaistro-de-Fuentes-y-Procesos.pdf
. La instrumentación deberá contar con un suministro de respaldo energético (batería u otro) que le permita mantener su funcionamiento aún durante eventos de corte energético.
. Deberá disponer de una memoria interna que permita almacenar información de respaldo y contar con señales de alerta en casos de fallas.
. Deberá permitir su conexión en línea a los sistemas informáticos de la SMA.
El detalle de la instrumentación para cada tipo de variable operacional a conectar se presenta a continuación.
5.1.1. Calderas y/o turbinas que operen a base de combustibles sólidos.
Para calderas que utilicen combustibles sólidos, se podrá reportar sobre la base de una de las siguientes variables operacionales:
. Cuantificación del Consumo de Combustible: Se podrán utilizar sensores de velocidad, pesómetros o caudalímetros, así como realizar pesajes regulares del combustible sólido, y/o cubicaciones.
. Cuantificación de las Horas de Funcionamiento, a través del uso de un horómetro digital sellado (inviolable) y sin vuelta a cero o función reset. En este caso deberá, además, reportar el valor del caudal de gases y la concentración medida de acuerdo con el último informe de muestreo/medición realizado por una Entidad Técnica de Fiscalización Ambiental (en adelante, "ETFA"), para el o los contaminantes que se establezcan de acuerdo con el ICA que le sea aplicable(13).
Figura 2 - Caldera con combustible sólido.

5.1.2. Calderas /o turbinas que operen a base de combustibles líquidos y/o gaseosos.
Para calderas que utilicen combustibles líquidos y/o gaseosos, se deberá reportar lo siguiente:
. Cuantificación del Consumo de Combustible, a través del uso de flujómetros o caudalímetros de diferentes principios de funcionamiento disponibles actualmente en el mercado, tales como ultrasónicos, magnéticos, de presión diferencial o de vortex, etc.
Figura 3 - Caldera con combustible líquido y/o gas.

------------------------------
(13) El informe de muestreo y/o medición se deberá reportar según la periodicidad que estipule el ICA que le aplique a cada establecimiento en el módulo de reporte del sistema SISAT, hasta que esté operativo un módulo específico para el reporte de muestreos y mediciones realizadas por ETFA autorizada por la Superintendencia del Medio Ambiente.
5.1.3. Procesos con combustión que operan a base de combustibles sólidos, líquidos o gaseosos.
Para los casos de procesos con combustión que utilicen combustibles sólidos, líquidos y/o gaseosos, se deberá reportar una de las siguientes variables operacionales:
. Cuantificación del consumo de combustible líquido o gaseoso, a través del uso de flujómetros o caudalímetros de diferentes principios de funcionamiento disponibles actualmente en el mercado, tales como ultrasónicos, magnéticos, de presión diferencial o de vortex, etc.
. Cuantificación del consumo de combustible sólido: Se podrán utilizar sensores de velocidad, pesómetros o caudalímetros, realizar pesajes regulares del combustible sólido, y/o cubicaciones.
. Cuantificación de las Horas de Funcionamiento, a través del uso de un horómetro digital sellado (inviolable) y sin vuelta a cero o función reset. Adicionalmente, se deberá reportar el valor del caudal de gases y la concentración medida de acuerdo con el último informe de muestreo/medición realizado por una ETFA, para el o los contaminantes que se establezcan en el ICA que le sea aplicable.
Figura 4 - Procesos con combustible líquido, gas o sólidos.

5.2. Etapa 2: Catastro.
El titular de la fuente estacionaria deberá completar en el módulo de catastro, siguiendo el flujo indicado en la Figura 1, toda la información (metadata) requerida, de la forma que se presenta a continuación:
Tabla 4 - Metadata para el catastro.

------------------------------
(14) Información a reportar por cada fuente estacionaria, que componen el establecimiento.
(15) De acuerdo con las alternativas definidas en el punto 8.2.
(16) De acuerdo con las alternativas definidas en el punto 8.2.
(17) Información a reportar por cada chimenea de la fuente.
(18) Información a reportar por cada sistema de abatimiento.
El titular de la fuente deberá reportar los antecedentes del catastro, el que está disponible a través de la Ventanilla Única del Ministerio del Medio Ambiente, dentro de la plataforma SISAT, de esta Superintendencia. Este módulo permanecerá permanentemente abierto, de manera de que el titular mantenga la información actualizada. El primer registro en el módulo de catastro deberá realizarse antes de que entre en vigencia la obligación según la Tabla 2(19).
El catastro podrá ser verificado durante las respectivas fiscalizaciones. Cualquier cambio en la información del catastro deberá realizarse a través del mismo sistema.
5.3. Etapa 3: Estimación de emisiones
En base a la variable operacional reportada, la 5MA utilizará los datos obtenidos de la instrumentación industrial de cada variable operacional, para estimar horariamente las emisiones de MP, SO2, NOx, CO, y CO 2 (según aplique).
El método de cálculo se basará en los factores de emisión establecidos en la "Guía Metodológica para la Estimación de Emisiones Provenientes de Fuentes Puntuales, RETC 2019" publicada por el MMA y que se encuentra disponible en: https://retc.mma.gob.cl/publicaciones/ o la que la reemplace.
De acuerdo con el documento del MMA, la ecuación general que se aplica para estimar las emisiones de los diferentes contaminantes regulados corresponde a la Ecuación 1 que se detalla a continuación(20):
Ecuación 1

Donde:
. Emisiones: Corresponde a la emisión horaria para el parámetro medido.
. FE: Corresponde al "Factor de Emisión" a utilizar, obtenido de las tablas de factores del documento del MMA citado.
. NA: Corresponde al "Nivel de Actividad" medido por el instrumento utilizado (consumo de combustible, etc.).
. EA: Corresponde a la "Eficiencia de Abatimiento" (%) que se utiliza en los casos que la fuente emisora cuente con algún sistema de abatimiento de emisiones que no esté considerado en el FE utilizado.
Para las fuentes del PPDA RM (D.S. 31/2017 MMA) que tengan la obligación de reportar emisiones de SO2, estas se estimarán internamente por el sistema, con los datos proporcionados por la conexión en línea, según lo dispuesto en dicho instrumento.
5.4. Etapa 4: Conexión en línea y valores admitidos por variable operacional.
Una vez completado el catastro y elegida la o las variables operacionales a reportar, el titular de la fuente estacionaria deberá conectar la instrumentación elegida, con los sistemas informáticos de la SMA a fin de reportar en línea los datos operacionales, de acuerdo con lo indicado en la Figura 1.
Para establecer la conexión en línea, se deberá dar cumplimiento a lo establecido en la resolución exenta N° 252, que "Aprueba Manual API RESTSMA. Versión 1.0 febrero 2020", y N° 254, que "Aprueba Instructivo técnico para la conexión en línea con los sistemas de información de la Superintendencia del Medio Ambiente", ambas de fecha 10 de febrero de 2020, de esta SMA, o aquella que las reemplace. En dichas instrucciones se entregan detalles generales de la conexión y el Manual para utilizar la API REST, respectivamente(21).
------------------------------
(19) Esta obligación no es solo la conexión en línea, también corresponde a los reportes trimestrales y/o reporte GEC que se realicen transitoriamente, previo a la instalación de la conexión en línea.
(20) Se debe considerar que las unidades del factor de emisión y del nivel de actividad, deben ser coherentes para un adecuado cálculo de las emisiones. Para una correcta conversión de unidades, consultar la sección de caracterización de combustibles (Numeral 8.2).
(21) Es importante mencionar que en el portal institucional existe una sección que contiene toda la información disponible con respecto al proceso de conexión en línea, incluyendo resoluciones, guías, anexos y preguntas frecuentes. https://portal.sma.gob.cl/index.php/portal-regulados/instructivos-y-guias/conexion-en-linea-a-la-sma/
Las credenciales para la conexión en línea deberán solicitarse antes del cumplimiento de los plazos indicados en la Tabla 2, de tal manera que la conexión en línea debe estar completamente operativa dentro de dicho término. Esta Superintendencia tendrá disponible la entrega de credenciales a partir del 1 de marzo del 2021, por lo que cualquier titular que voluntariamente desee implementar en forma anticipada la conexión, podrá hacerlo desde la fecha mencionada.
Para aquellas fuentes que entren en operación con posterioridad a la publicación de este Protocolo y que tengan la obligación de disponer de instrumentación industrial para cuantificar variables operacionales, deberán tener operativa la conexión en línea una vez culminado el periodo de puesta en marcha de ésta.
Los plazos mencionadas en la Tabla 2, no implican una ampliación o un nuevo término para aquellos casos donde la conexión en línea debe realizarse en un plazo más estricto según lo regulado por algún ICA. En dichos casos, deberá cumplirse el plazo que indica el instrumento. Si el ICA establece un plazo más flexible deberá ceñirse al mismo. Una vez establecida la conexión en línea, el titular de la fuente deberá comenzar a reportar las variables operacionales de acuerdo con el numeral 5.3 del presente Protocolo. Al respecto, en la Tabla 5 se establece el formato y valores aceptados para el reporte de las variables operacionales.
Cabe destacar que el dato horario a reportar deberá tener un desfase máximo de una hora, desde la obtención del dato. Al efecto, el monitoreo de las variables deberá utilizar el horario oficial de Chile continental de invierno GTM4.
Tabla 5 - Valores permitidos para variables operacionales a reportar en línea.

5.5. Etapa 5: Sistema de Aseguramiento de Calidad y Control de Calidad ("QA/QC").
Una vez operativa la instrumentación y la conexión en línea del nivel de actividad, el titular de la fuente deberá implementar, las siguientes acciones para mantener la calidad del dato enviado:
. Procedimientos para el uso u operación adecuada de los instrumentos utilizados.
. Procedimientos de calibraciones requeridas (si aplica) y procedimientos de mantenimientos o chequeos rutinarios (precisando el tipo de mantención requerido) para cada instrumento utilizado. Se deberá incorporar un calendario anual de mantención programada.
. Procedimientos para el almacenamiento, rescate y reporte de los datos medidos.
. Expedientes de todas las calibraciones, ajustes, mantenimientos y reparaciones realizadas a cada instrumento utilizado (se deberá indicar el o los responsables de su ejecución).
. Expedientes de todas las acciones correctivas tomada en respuesta a fallas o interrupciones de los instrumentos utilizados, indicando la falla generada, la fecha de inicio y término de la falla o interrupción, las acciones realizadas para resolver la falla o interrupción, y la forma en que fueron cuantificadas las variables operacionales durante el periodo de tiempo que duró la falla o interrupción.
El plan de aseguramiento de calidad y control de calidad deberá estar dispuesto en formato digital o físico, disponible para la autoridad competente, quienes podrán solicitarlo durante actividades de fiscalización.
Cabe destacar, que esta Superintendencia podrá solicitar que esta información sea presentada periódicamente y en formato digital, por los medios electrónicos que disponga para tales efectos.
------------------------------
(22) Solo para procesos con combustión con Imposibilidad de cuantificar consumo de combustible y/o horas de funcionamiento (ver numeral 5.1).
6. REPORTE TRIMESTRAL
Las fuentes indicadas en la Tabla 2, que tengan que reportar variables operacionales, trimestralmente, deberán hacerlo a través del módulo que se dispondrá para este fin, en el Sistema de Seguimiento Atmosférico (SISAT). En dicho sistema se deberá reportar lo siguiente:
Tabla 6 - Detalle reporte trimestral.

Como se indicó anteriormente, para tener acceso al SISAT es necesario estar registrado en la Ventanilla Única (tener clave de acceso) que administra el MMA y además haber completado el registro de fuentes y procesos(23). Una vez realizado este paso, se dispondrá del acceso al SISAT.
Las fechas para el reporte son las siguientes:
. Primer trimestre del año (1 de enero a 31 de marzo): hasta el 30 de abril.
. Segundo trimestre del año (1 de abril a 30 de junio): hasta el 31 de julio.
. Tercer trimestre del año (1 de julio a 30 septiembre): hasta el 31 de octubre.
. Cuarto trimestre del año (1 octubre a 31 de diciembre): hasta el 31 de enero del año siguiente.
7. REPORTE GESTIÓN DE EPISODIOS CRÍTICOS (GEC).
Las fuentes que cumplen con los criterios de la Tabla 2, deberán reportar, permanentemente las variables operacionales que permitan verificar la medida de paralización asociada al periodo de gestión de episodios críticos correspondiente.
Los horarios y periodos GEC de los planes de prevención y/o descontaminación, considerados en la presente instrucción, son los siguientes:
Tabla 7 - Periodo GEC según PPDA/PDA de competencia de la SMA.

------------------------------
(23) Ventanilla Única del RETC, acceso disponible en https://vu.mma.gob.cl/index.phop?c=home https://vu.mma.gob.cl/index.php/videos httpsibu.mma.gob.ci/manuals/rfp/manual-Registro-de-Fuentes-y-Procesos.pdf
(24) La autoridad puede establecer zonas territoriales y/o polígonos.
(25) La autoridad puede establecer zonas territoriales y/o polígonos.
De esta manera las fuentes estacionarias que deben paralizar en episodios de preemergencia y/o emergencia ambiental, deberán reportar a la Superintendencia variables operacionales del periodo anterior y posterior al episodio GEC, con la finalidad de contrastar y verificar efectivamente, la paralización de la o las fuentes estacionarias en dicho periodo. Para ello, la verificación se basará en la curva de funcionamiento de la fuente en relación con las variables operacionales que correspondan, dependiendo del tipo de proceso productivo y que además permitan su trazabilidad. Otras fuentes con funcionamiento distinto deberán indicar la curva de funcionamiento que más se ajuste a su realidad, al igual que las variables operacionales representativas de su funcionamiento.
A continuación, se presenta un diagrama explicativo del proceso mencionado:
Figura 5 - Diagrama explicativo reporte GEC por PDA.

Explicación del diagrama:
1. La autoridad competente declara episodio GEC el día 1, el que comienza a regir, a las siguientes horas, de acuerdo con el PDA correspondiente:
Tabla 8 - Horarios episodios por PDA.

2. La fuente estacionaria deberá registrar las variables operacionales que demuestren el estado de funcionamiento de la fuente, desde 6 horas antes del inicio del episodio y hasta 6 o 12 horas después de finalizado el episodio, de acuerdo con la Figura 5. Esta información será la que deberá ser enviada a través del reporte GEC.
3. Los periodos de paralización por plan y tipo de episodio se encuentran señalados en la Tabla 7 de este Protocolo.
Cabe destacar, que el ingreso a este formulario será a través del Sistema de Ventanilla única (VU) del MMA. El encargado del establecimiento deberá como primer paso, registrar sus fuentes en el Registro de Fuentes y Procesos (RFP) de dicho servicio, como requisito para poder realizar el reporte en el módulo GEC del SISAT.
7.1. Variables operacionales a reportar durante un periodo GEC.
Las fuentes que deban cumplir con la paralización en episodios GEC, y/o estén en proceso de implementar la conexión en línea, deberán reportar las variables operacionales que permitan demostrar la paralización efectiva de la fuente, desde el encendido, régimen y apagado, dentro de las cuales podemos señalar las siguientes:
. Consumo de combustible: Se debe obtener el valor de consumo de combustible antes del inicio de la paralización e iniciada la operación de la fuente después de levantado el episodio, con medios de verificación tales como: planillas operacionales, reportes de sistemas informáticos, pantallazos, fotografías de medidores y/o flujómetros, entre otros. Todo esto, con marca de fecha y hora de la lectura.
. Producción de vapor: Se debe obtener el valor de la producción de vapor antes del inicio de la paralización e iniciada la operación de la fuente después de levantado el episodio, con los medios de verificación estipulados en el punto anterior de consumo de combustible u otros que el titular estime conveniente, todo con marca de fecha y hora de la lectura.
. Horas de funcionamiento: Se debe obtener el valor de las horas de funcionamiento antes del inicio de la paralización e iniciada la operación de la fuente después de levantado el episodio, con los medios de verificación como lectura de horómetro digital o análogo, fotografías de estos, planillas de registro operacionales, entre otros, todo con marca de fecha y hora de la lectura.
. Producción u otra variable: Se debe obtener el dato más representativo de la fuente estacionaria en relación con la producción u otras variables operacionales que demuestre el funcionamiento en episodios GEC.
7.2. Formularlo GEC.
El reporte de las variables operacionales durante el período de episodios críticos se deberá realizar mediante el "Formulario Web" del módulo GEC, en el SISAT:
Tabla 9 - Componentes formulario GEC.

Al finalizar la carga de la información en el Formulario Web del módulo GEC, se generará un comprobante electrónico, que será enviado a la casilla de correo electrónico del encargado de establecimiento de VU y a la persona encargada del envío del formulario.
8. ANEXOS
8.1 Conversión de unidades.
Para efectos de llevar el valor de estimación de la emisión de NOx, SO 2, CO y CO2 obtenido de la aplicación de la Ecuación 1 en unidades de kg/h a ppm se podrá aplicar la Ecuación 2:
Ecuación 2

Donde:
. E [Kg/h]: Corresponde a la emisión de NOx, SO2, CO o CO 2 obtenida de la aplicación de la Ecuación 1.
. Q [m3N/h]: Corresponde a la lectura promedio medida cada hora del "Caudal" normalizado (N)(26).
. F1: Corresponde al Factor de conversión de Kg a mg que equivale a: 106
. F2: Corresponde al Factor de conversión de mg/m3N a ppmv(27)
8.2 Listado de combustibles para conexión de instrumentación de variables operacionales.
. Gas_licuado_petróleo.
. Kerosene.
. Carbón.
. Petcoke.
------------------------------
(26) N = Normalizado a 25°C y 1 atmósfera
(27) Para el caso del parámetro NOx equivale a 1.88, para el parámetro CO equivale a 1.144, para SO 2, equivale a 2,617 y para el parámetro CO 2 equivalente a 1,803.
. Gas_natural.
. Petróleo_6
. Petróleo_5
. Petróleo_2
. Biomasa.
. Gas_natural_licuado.
. Carbón+petcoke.
. Carbón_bituminoso+carbón_subbituminoso.
. Carbón_bituminoso.
. Carbón_subbituminoso.
. Licor_negrogas+petroleocarbon_bituminoso+petróleo_2sólido.
. Biogás.
. Licor_negro.
. Kerojet.
. Gas_de_refinería.
. Gas_de_alto_horno.
. Bunker.
. Combustible_alternativo.
. Otro.
. N/A (no aplica).
8.3. Diagramas explicativos de las exigencias por tipo de fuente.





NOTA
El articulo segundo de la Resolución 1814 Exenta, Medio Ambiente, publicada el 24.08.2021, confiere un plazo adicional de cuatro (4) meses para el cumplimiento de esta obligación desde el vencimiento del plazo originalmente otorgado por la presente norma, esto es desde el 29 de septiembre de 2021, debiendo verificarse la implementación y operatividad de la conexión en línea de las variables operacionales con los sistemas de la SMA, hasta el 31 de enero de 2022.
El articulo segundo de la Resolución 1814 Exenta, Medio Ambiente, publicada el 24.08.2021, confiere un plazo adicional de cuatro (4) meses para el cumplimiento de esta obligación desde el vencimiento del plazo originalmente otorgado por la presente norma, esto es desde el 29 de septiembre de 2021, debiendo verificarse la implementación y operatividad de la conexión en línea de las variables operacionales con los sistemas de la SMA, hasta el 31 de enero de 2022.
Segundo: Publíquese la presente resolución en el Diario Oficial, quedando disponible el documento que aprueba el presente Protocolo, en la página web del Sistema Nacional de Información de Fiscalización Ambiental: http://snifa.sma.gob.cl.
Tercero: Déjese sin efecto. A contar de la entrada en vigencia de esta resolución, déjese sin efecto la resolución exenta N° 2.051, de fecha 13 de octubre de 2020, de la Superintendencia del Medio Ambiente.
Cuarto: Vigencia. El presente Protocolo entrará en vigencia a contar de la fecha de publicación en el Diario Oficial.
Anótese, publíquese en el Diario Oficial, dese cumplimiento y archívese.- Cristóbal de la Maza Guzmán, Superintendente del Medio Ambiente.